蒙 古 国 立 大 学 孔 子 学 院 МУИС-ийн Күнзийн Институт
中文
中文
/
Монгол
首页
孔院概况
教学类
考试类
研究类
文化类
联系我们
学院介绍
现任院长
师资队伍
机构设置
历任院长
学历教育
汉语教学
蒙语教学
艺术教学
中国政府奖学金
孔子学院奖学金
中小学生助学金
奖学金项目
HSK考试项目
《国际汉语教师证书》考试
《蒙古国汉学研究》期刊
“草原丝绸之路汉学研究”国际学术研讨会
本土汉语教材研发
中国文化典籍翻译
大中小学生“汉语桥”比赛
中学生汉语故事会
中学生汉语演讲比赛
蒙古国中学生中文影视歌曲大赛
中学生中国民族舞蹈大赛
中学生中华典籍朗诵比赛
“孔子学院杯”大中学生汉语征文大赛
“孔子学院杯”大中学生硬笔书法比赛
文化活动
赴华师资培训
孔子学院优秀学员夏令营-冬令营
蒙古教育官员访华团
文化交流
在线咨询
郭正纪
郭正纪
工作时间
周一至周五 :9:30-19:00
联系方式
孔院邮箱:kunz.muis@gmail.com
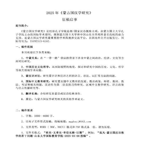
2025年《蒙古国汉学研究》征稿启事
发表时间:2025-04-25 23:09
分享到:
微信
新浪微博
QQ空间
百度贴吧
分享网站
微信
新浪微博
QQ空间
豆瓣网
百度贴吧
复制网址